荣誉加冕,实力见证,座头鲸入围2025年上海市物联网及物联感知“物智沪联”应用特色案例

2025-11-12 10:10:00 841 Humpback Whale

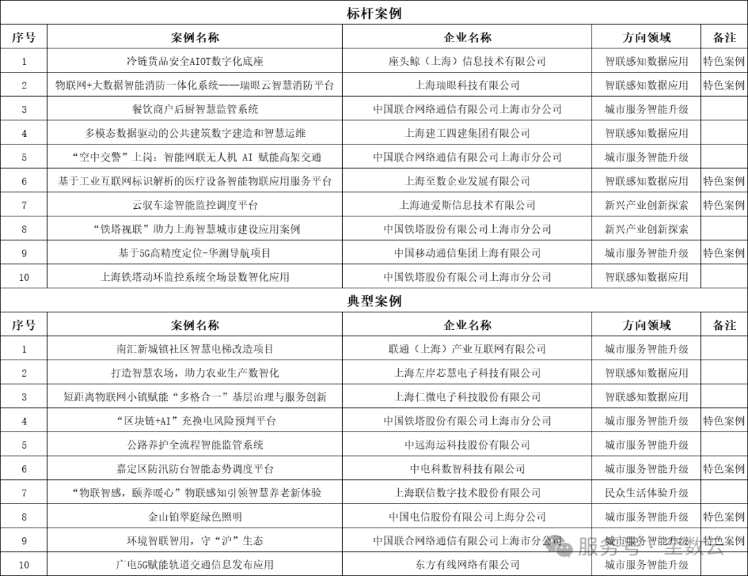
    在上海市通信管理局与上海市数据局联合开展的2025年上海市物联网及物联感知“物智沪联”应用案例评选中,座头鲸(上海)信息技术有限公司凭借创新实践与技术突破,入选本次榜单,凭借“冷链货品安全AI0T数字化底座”特色案例荣登榜首!我们深感荣幸,也倍感振奋!让万物会说话,做冷链货品安全AI0T数字化底座,是座头鲸多年一直探索实践的道路。

 

    根据官方公示信息,本次评选经过企业自主申报、专家严格评审等环节,最终从众多优秀案例中脱颖而出10个标杆案例与10个典型案例,旨在树立物联网及物联感知技术应用的新典范,推动数据安全有序高效流通,赋能城市数字化转型与产业升级。座头鲸被备注的特色案例为通过对感知数据安全有序高效的采集开放共享利用等,增强感知数据融通效能,具备跨领域应用价值。

服务热线

咨询热线:

021-58301713 18918818718

微信客服
微信客服
给我回电

电话咨询:

试用申请
返回顶部